地址:上海市閔行區疏影路1280號
傳真:021-54883445
郵箱:sales@sansitech.com

傳統顯示屏: 更換模塊之后,新模塊與原模塊對比會有明顯色差。
三思LED顯示屏:模塊自帶校正數據,更換備件無后顧之憂。
發光二極管隨著運行時間的增長,不同LED間亮度下降程度產生偏差,使得全彩像素之間顯示不均勻,與出廠校準的屏幕相比,整個圖像呈粒狀顯示。對于傳統LED廠家而言,采用前端配置視頻處理設備進行信息采集讀取,所有的參數需要統一由控制設備進行記錄和存儲。當需要更換模組或者箱體時,需要通過控制系統,使用專業的控制軟件進行設置和調整,耗費過多的精力。

用戶級監控&故障排查
相較于上述方式,采用三思多核處理架構的顯示產品既加快處理能力,也具備了模塊級的白平衡校正功能。
模塊級CPU儲存技術即通過預先在每個顯示模塊集成CPU+存儲器,將亮度、色度矯正數據等存儲在模塊上,避免因更換模塊就導致整屏花屏的現象。若出現模塊級故障,可拆下故障模塊換上備用模塊。更換模塊時無需專業技術人員操作,只需普通維護人員即可進行更換,不必像常規顯示模塊那樣必須再做校正,在使用多年后若更換某個顯示模塊,新的顯示模塊能夠根據自身的數據動態的調整本模塊上每個LED的亮度和色度,實現新更換的模塊與原有模塊一致性接近,并且由于其自身帶有智能處理器,可以上電后自動加載運行、自動處理校正數據,無需配置控制系統,也無需使用專業的控制軟件,即可達到顯示效果一致性。
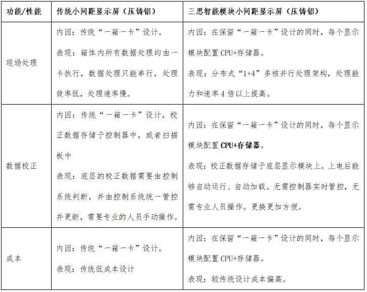
通過下表,我們可以清晰直觀地了解到采用三思智能多核處理架構的箱體在設計上的優越性。

由上海三思研發、設計、生產的LED顯示屏,通過智能模組技術,能自動讀取/儲存校正數據,自帶通信狀態、電壓、溫度檢測功能,可任意更換模組位置無需現場的校正 。采用CLASS B級EMC電磁兼容設計,有效防止電磁干擾對設備系統帶來的影響。配合完全前維護結構與磁吸式拆卸,現場快速更換模組,維護更便捷。